#EcoutezMoiAussi, je dis non à la culture du silence face aux violences basées sur le genre
Dans tous les coins du monde, les femmes et les enfants sont les principales victimes des violences basées sur le genre (ou VBG). Chacun de nous peut en être témoin ou complice, voire commanditaire sans le savoir, à cause de notre ignorance, de l’inaction et du silence surtout.
Pour mieux défendre cette cause, les journalistes professionnels et les acteurs des médias de la société civile doivent être bien outillés, c’est-à-dire prendre connaissance de la situation en profondeur afin d’agir promptement en faveur des femmes et des enfants vulnérables.

Dans la dynamique de la campagne dénommée « 16 jours d’activisme de lutte contre les violences faites aux femmes », lancée le 25 novembre 2018 sur le plan international, j’ai eu l’honneur de participer à un atelier de sensibilisation des professionnels de médias. Cet atelier, organisé par le ministère de la Famille, de la Femme et de l’Enfant de Côte d’Ivoire, s’est tenu le 27 novembre 2018 au Centre Sant’egidio de Treichville.

L’objectif principal était de sensibiliser les professionnels de médias et les blogueurs sur les violences faites aux femmes et aux enfants.
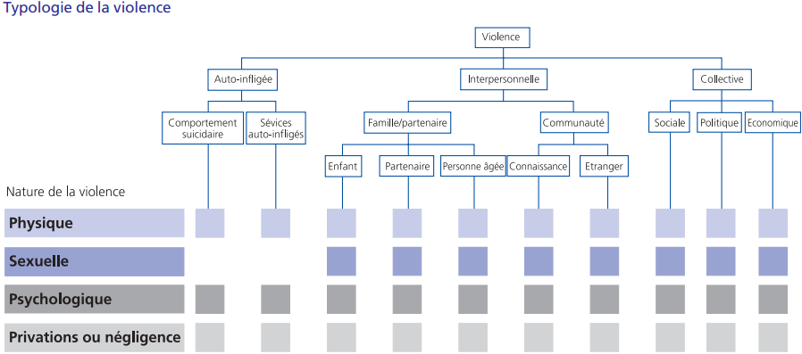
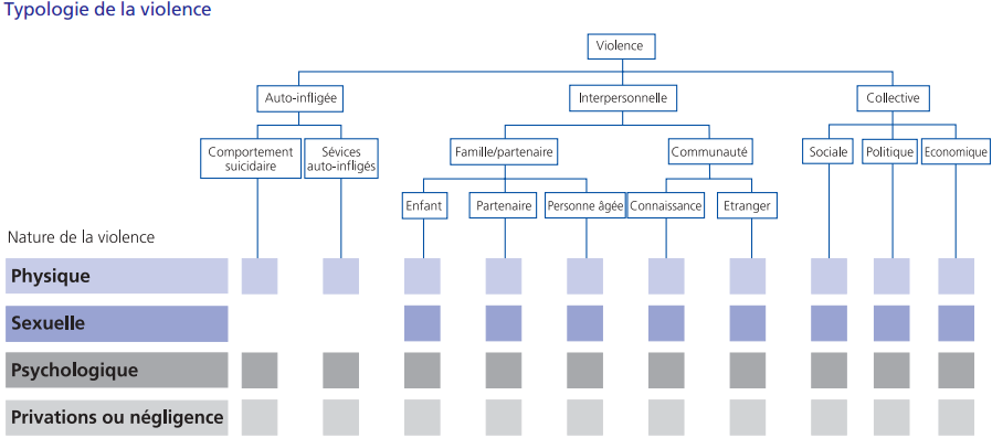
C’est quoi les VBG ?
Les violences basées sur le genre représentent « tout acte de violence basé sur le genre qui résulte en, ou qui est de nature à causer du mal ou des souffrances physiques, sexuelles ou psychologiques aux femmes y compris des menaces à travers de tels actes, la coercition ou la privation arbitraire de la liberté, que ce soit dans la vie publique ou privée », selon le rapport de l’Assemblée Générale de l’ONU de 1993.
Cette définition a évolué au fil des ans. Ainsi, les violences basées sur le genre sont les violences faites aux femmes, aux enfants et aux hommes (ah oui ) à cause de leur spécificité sans leur consentement. En d’autres termes, la violence basée sur le genre est une forme de violence basée sur la spécificité de la victime.
En matière de VBG, il est capital de maîtriser les principes de consentement.

En Côte d’Ivoire, il faut noter qu’il n’y a pas de consentement entre 0 et 18 ans. Le consentement est donc acquis au-delà de 18 ans pour une fille et 20 ans pour un garçon.
On parle de violence basée sur le genre lorsque la victime n’est pas en possession de toutes ses capacités mentales, à l’exemple des malades mentales ou encore lorsque le consentement est obtenu à partir de la menace.

Formes de violences basées sur le genre
Il y a plusieurs types de violences parmi lesquels nous avons :
- Le viol
Le viol est le fait d’avoir des rapports sexuels avec une personne sans son consentement. D’après monsieur Socrate Koffi, expert en matière de lutte contre les VBG au ministère de la Famille, de la Femme et de l’Enfant, le viol est : « tout acte de pénétration vaginale, anale ou buccale sans consentement (même superficiel) à l’aide du pénis ou d’une partie de corps ». Le viol n’est pas seulement de l’apanage des hommes, une fille/femme peut également violer un garçon/homme.

Le fait de profiter sexuellement du sommeil ou de la fatigue de quelqu’un pour avoir un rapport avec lui est considéré comme un viol. Les « chats noirs » sont déjà avertis !
- L’agression sexuelle
C’est le fait d’user de la force pour avoir un rapport sexuel sans pénétration (attouchements sexuels : baiser, caresses, fessée, etc.) ou de couper une partie d’organes sexuels d’une personne. La mutilation génitale féminine et l’excision qui en font partie, sont des actes de violence néfastes à la santé sexuelle et à la reproduction.
- L’agression physique
La violence physique n’est pas de nature sexuelle (coups, gifles, blessure, strangulation).
La violence infligée aux enfants dans le foyer peut être physique (bastonnade, sévices corporels manifestes) ou psychologique (privation de la liberté, harcèlement sexuel, dénigrement, humiliation, rejet, etc.), et il peut aussi s’agir de négligence.
Les enfants sont invisibles à cause de notre indifférence, selon madame Patricia Myriam Isimat-Mirin, conseillère spéciale du médiateur de la république de Côte d’Ivoire et défenseuse des droits humains. On ne fait pas attention aux enfants qui sont battus et torturés au quotidien dans les cours communes, aux petites vendeuses qui jonchent les rues et les marchés sans oublier ceux qui s’occupent du ménage ainsi que ceux qui portent des bagages et lavent les voitures. À cela s’ajoutent les petites filles rassemblées en pleine nuit pour être excisées ou mariées, celles qui souffrent des grossesses non-désirées, de VIH/SIDA, les enfants disparus ou abandonnés. Faute d’enquêtes approfondies et à cause de la culture du silence, ces enfants sont invisibles car les citoyens ne comprennent pas les enjeux de la lutte contre les VBG.
« On ne voit rien, on n’entend rien, on ne dit rien. Honte à nous !»
Ce constat de Mme Isimat doit nous interpeller.
Cette activiste des droits de la femme et de l’enfant a profité de l’occasion pour faire un plaidoyer visant à attirer l’attention des journalistes web, radio, journalistes d’investigations, journalistes télé et ceux de la presse écrite en plus des blogueurs et web activistes, en matière de lutte contre les violences faites aux femmes et aux enfants.

Des conséquences graves sur la vie de la femme et de l’enfant
Celles-ci peuvent être mortelles (homicide, suicide, décès de la mère, décès pour cause de SIDA, etc.) ou non à l’exemple des grossesses non désirées, des syndromes de douleurs chroniques, de blessures, de la dépression, de la consommation d’alcool et/ou de drogue, etc.
Les conséquences non-mortelles agissent nécessairement sur l’état physique, sur l’état mental et sur la santé de la reproduction (troubles gynécologiques : faible poids à la naissance).
Il faut informer et sensibiliser les auditeurs, les téléspectateurs, les lecteurs ou abonnés, et dénoncer les actes de violences basées sur le genre. Ces violences sont susceptibles de créer davantage de dégâts au sein de la société si les médias professionnels et les journalistes citoyens en parlent peu. Il est donc temps de passer à l’action pour une meilleure prise de conscience. Évitons la culture du silence face aux violences faites à la femme et à l’enfant.
Participez à ces 16 jours d’activisme pour la lutte contre les violences faites aux femmes et aux enfants. Sachez que le combat doit aller au-delà de cette campagne car il faut un engagement à long terme pour faire face à ces maux qui gangrènent la société.
Faites-vous entendre !

Commentaires